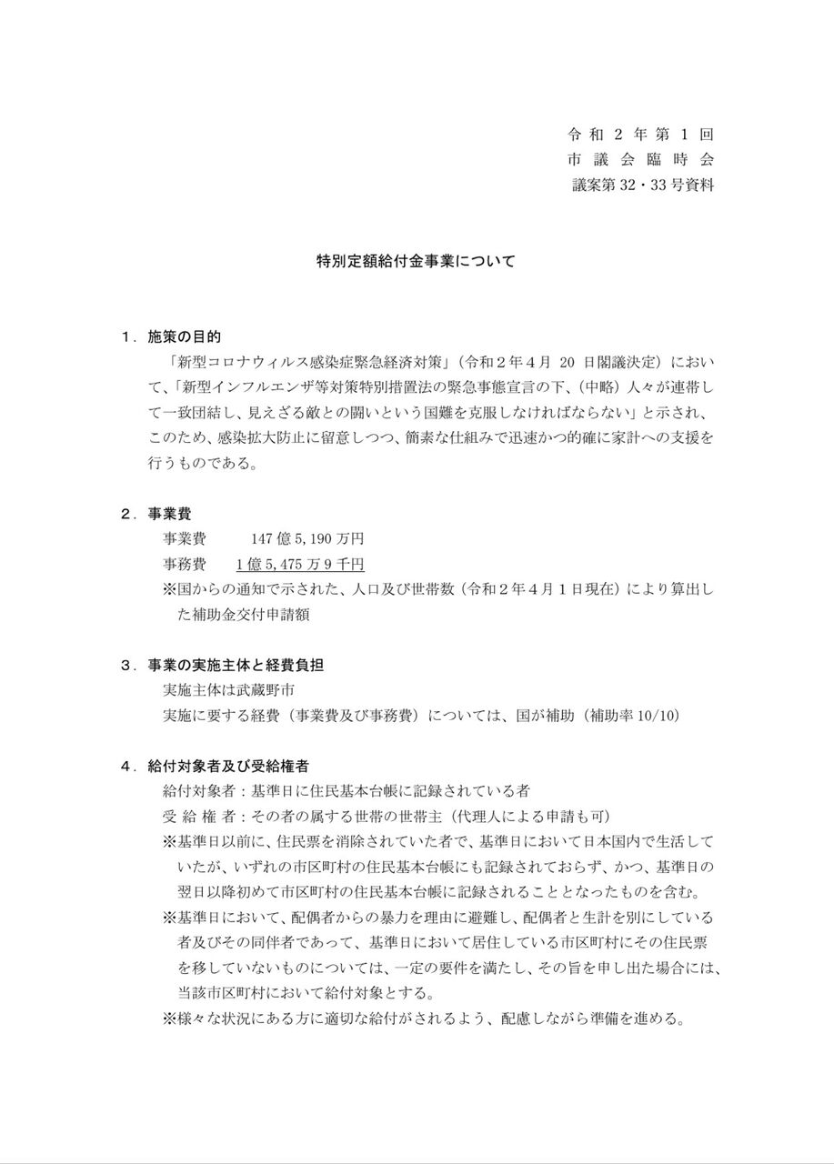
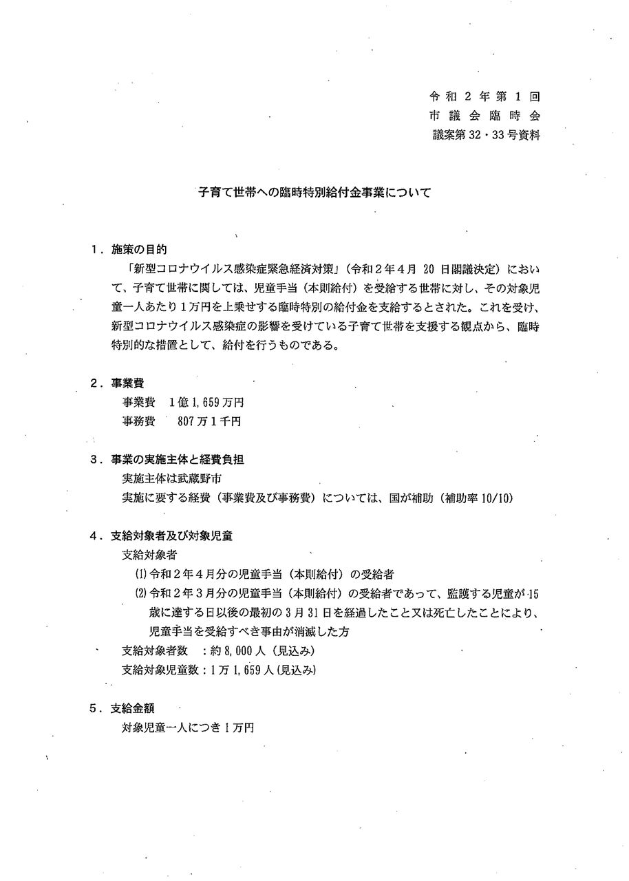
5月8日、臨時会が開かれ「議案33号 令和2年度武蔵野市一般会計補正予算(第2回)」を審議、可決されました。これは特別定額給付金事業と子育て世帯への臨時特別給付金事業のための補正予算です。
補正額は特別定額給付金事業が14,751,900千円、子育て世帯への臨時特別給付金事業が116,590千円の合計14,868,490円で、この全額が国からの補助金となります。
今後の流れは以下の通りです。
■特別定額給付金の今後の流れ
●オンライン方式(5月1日より開始、要マイナンバーカード)
マイナポータルで手続き
↓
市による審査
↓
指定口座へ振込(5月15日頃)
●郵送申請方式
市から申請書を送付(5月20日頃)
↓
市へ郵送で申請
↓
市による審査
↓
指定口座へ振込(5月下旬以降)




補正額は特別定額給付金事業が14,751,900千円、子育て世帯への臨時特別給付金事業が116,590千円の合計14,868,490円で、この全額が国からの補助金となります。
今後の流れは以下の通りです。
■特別定額給付金の今後の流れ
●オンライン方式(5月1日より開始、要マイナンバーカード)
マイナポータルで手続き
↓
市による審査
↓
指定口座へ振込(5月15日頃)
●郵送申請方式
市から申請書を送付(5月20日頃)
↓
市へ郵送で申請
↓
市による審査
↓
指定口座へ振込(5月下旬以降)



